Section IX: Applications and Synthesis
April 9, 2026
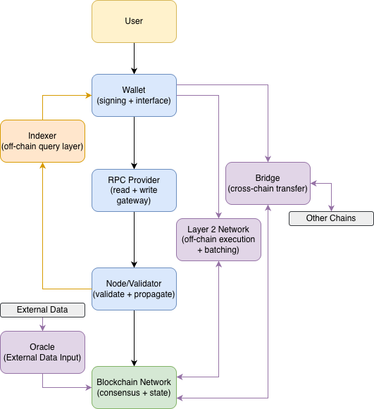
We’ve studied how blockchain works—and how it’s abused. But how do real people actually use it?

Self-Custody does not imply easier or safer control.
Send Funds
Initiate a wallet-to-wallet transfer of value.
Mint or Trade NFTs
Create or exchange unique digital items.
Swap Assets
Trade tokens through smart contracts.
Bridge Across Networks
Move assets between chains or execution layers.

The diagram shows system relationships; communication paths differ by implementation.
Typical Oracle Flow
Failure Modes
Bad data, delayed updates, or manipulated reporting can trigger incorrect contract behavior.
Example: Chainlink Data Feeds
Indexing Pipeline
Why Apps Need It
Without indexing, an app would repeatedly scan raw chain data just to answer simple interface questions.
Example: The Graph
A locking flow:
A typical Layer 2 flow
Users submit transactions to the Layer 2. A sequencer orders them, updates the Layer 2 state, and periodically posts a batch summary plus data or proofs to Layer 1, where final settlement or dispute resolution occurs.
Market Churn and Complexity
CoinMarketCap’s cryptocurrency count page showed about 46.86 million cryptocurrencies tracked on March 23, 2026. At that scale, discovery, due diligence, liquidity, and risk assessment become dramatically harder, and the market experiences constant churn as new tokens appear faster than most users can evaluate them.
Example: IBM Food Trust
IBM’s Colli del Garda case study describes a food traceability deployment in which product history, handling events, and distribution records were surfaced to both staff and consumers through an IBM Food Trust-backed system.
Example: EBSI Academic Credentials
The European Commission’s EBSI verifiable-credentials success stories describe a cross-border pilot launched in July 2021 involving 2 university alliances and 11 universities in 11 countries. Students can hold signed credentials in wallets and present them to verifiers without each institution manually re-checking records through a central database.
Policy trouble still matters
Polymarket’s blockchain design does not remove legal oversight. The CFTC’s January 3, 2022 enforcement order shows that even when markets run with wallets, smart contracts, and on-chain settlement, prediction products can still face regulatory action. CFTC Order
Example: Chainlink Feeds in Lending
Chainlink’s Data Feeds page highlights lending protocols such as Aave as users of decentralized price feeds. In practice, the oracle network is the product: applications depend on it to price collateral, trigger liquidations, and reduce the risk of acting on stale or manipulated market data.
What the reports show
A report on The crypto ecosystem: key elements and risks argues that congestion, high fees, fragmentation, and de-facto centralization can undermine the system’s promised efficiency and resilience. The FBI’s Operation Level Up and the FTC’s guidance on cryptocurrency scams show the user-facing result: scams, theft, and costly mistakes remain common even when the technology itself is sophisticated.
Example: HAWK Memecoin Collapse
CoinDesk reported on December 10, 2024 that Haliey Welch’s HAWK token had lost more than 95% of its value shortly after launch. After a rapid spike in market value, the token crashed within hours and left many buyers with steep losses.
Example: Russia Sanctions and Account Disruption
CoinDesk reported on October 14, 2022 that, after EU sanctions tightened in response to Russia’s invasion of Ukraine, LocalBitcoins, Crypto.com, and Blockchain.com began discontinuing services for Russian users. Some users were told to withdraw funds before their accounts were closed, showing how fast-changing rules can abruptly cut off platform access and create real financial risk for holders.
Example: Removing Seed-Phrase Friction
CoinDesk covered Coinbase’s February 29, 2024 launch of smart wallets that avoid traditional seed phrases. The product pitch itself is revealing: one of the industry’s biggest onboarding efforts was explicitly framed around eliminating recovery-phrase complexity and reducing the burden placed on ordinary users.
Fragmentation Example
In 2023, fears around Multichain’s Fantom bridge caused bridged stablecoins such as anyUSDC to lose their dollar peg. CoinDesk reported that some traders bought the token at roughly a 30% discount, showing how fragmentation between “native” and bridge-issued versions of the same asset can directly hit holders.

Blockchain in the Real World — Army Cyber Institute — April 9, 2026